○熊野市移住支援金交付要綱
令和2年4月7日
告示第45号
(趣旨)
第1条 この告示は、三重県のまち・ひと・しごと創生総合戦略及び熊野市まち・ひと・しごと創生総合戦略に基づき、市内への移住・定住の促進及び中小企業等における人手不足の解消に資するため、三重県と共同して行う移住支援事業において、東京圏(埼玉県、千葉県、東京都及び神奈川県をいう。以下同じ。)から本市に移住した者が、マッチング支援対象の求人を充足して定着に至った場合又は三重県起業支援金の交付決定を受けた場合に、予算の範囲内において移住支援金を交付することについて熊野市補助金等交付規則(平成17年熊野市規則第40号)、三重県移住・就業マッチング支援事業実施要領その他法令等に定めるもののほか必要な事項を定めるものとする。
(交付金額)
第2条 移住支援金の交付金額は、2人以上の世帯の申請の場合にあっては100万円、単身の申請の場合にあっては60万円とする。
(1) 移住等に関する要件として、次に掲げる事項の全てに該当すること。
ア 移住元について
(ア) 住民票を移す直前の10年間のうち、通算5年以上、東京23区内に在住又は東京圏のうちの条件不利地域(過疎地域の持続的発展の支援に関する特別措置法(令和3年法律第19号)、山村振興法(昭和40年法律第64号)、離島振興法(昭和28年法律第72号)、半島振興法(昭和60年法律第63号)又は小笠原諸島振興開発特別措置法(昭和44年法律第79号)の指定区域を含む市町村(政令指定都市を除く。)をいう。以下同じ。)以外の地域に在住し、東京23区内への通勤(雇用者としての通勤の場合にあっては、雇用保険の被保険者としての通勤に限る。以下同じ。)をしていたこと。
(イ) 住民票を移す直前に、連続して1年以上、東京23区内に在住又は東京圏のうちの条件不利地域以外の地域に居住し、東京23区内への通勤をしていたこと。ただし、東京23区内への通勤の期間については、住民票を移す3月前までを当該1年の起算点とすることができるものとし、東京圏のうちの条件不利地域以外の地域に在住し、東京23区内の大学等へ通学し、かつ、東京23区内の企業等へ就職した者については、通学期間も本事業の移住元としての対象期間とすることができる。
イ 移住先について
(ア) 令和元年9月10日以降に本市に転入したこと。
(イ) 移住支援金の申請時において、転入後3月以上1年以内であること。
(ウ) 移住支援金の申請日から5年以上、継続して本市に居住する意思を有していること。
ウ その他の要件
(ア) 暴力団等の反社会的勢力又は反社会勢力と関係を有する者でないこと。
(イ) 日本人であること又は外国人であって、永住者、日本人の配偶者等、永住者の配偶者等、定住者若しくは特別永住者のいずれかの在留資格を有すること。
(ウ) その他熊野市又は三重県が移住支援金の対象として不適当と認めた者でないこと。
(2) 就職に関する要件として、次に掲げる事項の全てに該当すること。
ア 勤務地が市内に所在すること。ただし、前号の要件を満たす本市出身者等(Uターン者等)については、この限りでない。
イ 就業先が、三重県が移住支援金の対象としてマッチングサイトに掲載している求人を行う法人であり、本市が移住支援金の支給対象と認めた法人であること。ただし、前号の要件を満たす本市出身者等(Uターン者等)については、この限りでない。
ウ 求人内容が次に掲げるいずれかに該当すること。
(ア) 国家資格等を有する者の求人
(イ) 同業種に5年以上の勤務経験があり、専門的な知識を有する者の求人
(ウ) (ア)(イ)に掲げるもののほか、市長が認める求人
エ 就業者にとって3親等以内の親族が代表者、取締役等の経営を担う職務を務めている法人への就業でないこと。
オ 週20時間以上の無期雇用契約に基づいて就業し、申請時において連続して3月以上在職していること。
カ 求人への応募日が、マッチングサイトにイの求人が移住支援金の対象として掲載された日以降であること。
キ 当該法人に、支援金の申請日から5年以上、継続して勤務する意思を有していること。
ク 転勤、出向、出張、研修等による勤務地の変更ではなく、新規の雇用であること。
(3) 起業に関する要件として、移住支援金の申請日から1年以内に三重県起業支援金の交付決定を受けていること。
(4) 世帯に関する要件(2人以上の世帯として金額を申請する場合に限る。)として、次に掲げる事項の全てに該当すること。
ア 申請者を含む2人以上の世帯員が移住元において、同一世帯に属していたこと。
イ 申請者を含む2人以上の世帯員が申請時において、同一世帯に属していること。
ウ 申請者を含む2人以上の世帯員がいずれも、令和元年9月10日以降に転入したこと。
エ 申請者を含む2人以上の世帯員がいずれも、支給申請時において転入後3月以上1年以内であること。
オ 申請者を含む2人以上の世帯員がいずれも、暴力団等の反社会的勢力又は反社会的勢力と関係を有する者でないこと。
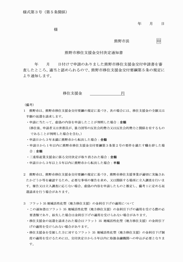
2 審査の結果、移住支援金の交付を不適当と認める場合又は予算上の理由等により当該年度における移住支援金の交付ができない場合は、熊野市移住支援金交付申請却下通知書(様式第4号)により、当該申請者に通知する。
(移住支援金の交付)
第7条 市長は、前条の規定により交付の請求を行った者に対し、交付の請求の日から3月以内に移住支援金を交付する。
(報告及び調査)
第8条 市長は、移住支援事業が適切に実施されたかどうか等を確認するため、必要があると認めるときは、移住支援事業に関する報告又は立入調査を求めることができる。
(交付決定の取消し等)
第9条 市長は、移住支援金の交付の決定を受けた者が次に掲げる事項のいずれかに該当する場合、当該決定を取り消し、又は変更することができる。この場合において、既に移住支援金を交付している時は、市長は、移住支援金の全部又は一部の返還を求めることができる。ただし、雇用企業の倒産、災害、病気等のやむを得ない事情があるものと三重県知事及び市長が認めた場合は、この限りでない。
(1) 虚偽の申請等をした場合
(2) 移住支援金の申請日から3年未満に移住支援金を受給した本市から転出した場合
(3) 移住支援金の申請日から1年以内に移住支援金の要件を満たす職を辞した場合
(4) 移住支援金の申請日から3年以上5年以内に移住支援金を受給した本市から転出した場合
(5) 三重県起業支援金の交付決定を取り消された場合
2 前項の規定により交付の決定の全部又は一部を取り消した場合において、既に移住支援金を交付しているときは、市長は、移住支援金の全部又は一部の返還を請求するものとし、返還の金額は、次に掲げるとおりとする。
(2) 前項第4号に該当する場合 半額返還
(その他)
第10条 この告示に定めるもののほか、移住支援金の交付に関し必要な事項は、市長が別に定める。
附則
この告示は、公表の日から施行する。
附則(令和3年3月29日告示第36号)
この告示は、令和3年4月1日から施行する。
附則(令和3年9月29日告示第104号)
この告示は、公表の日から施行する。
附則(令和4年3月31日告示第42号)
(施行期日)
1 この告示は、公表の日から施行する。
(経過措置)
2 この告示の施行の際、現にこの告示による改正前の各要綱等の規定に基づいて提出されている申請書等は、この告示による改正後の各要綱等の規定に基づいて提出されたものとみなす。
3 この告示の施行の際、現にこの告示による改正前の各要綱等の規定に基づいて作成されている用紙は、この告示による改正後の各要綱等の規定にかかわらず、当分の間、所要の修正を加え、なお使用することができる。
附則(令和5年2月21日告示第18号)
この告示は、令和5年4月1日から施行する。
附則(令和5年3月24日告示第40号)
(施行期日)
1 この告示は、令和5年4月1日から施行する。
(経過措置)
2 この告示による改正後の熊野市移住支援金交付要綱の規定は、この告示の施行の日以後に転入届を提出する者から適用し、同日前に転入届を提出した者は、なお従前の例による。
附則(令和7年1月14日告示第6号)
(施行期日)
1 この告示は、公表の日から施行する。
(経過措置)
2 この告示による改正後の熊野市移住支援金交付要綱の規定は、この告示の施行の日以後に転入届を提出する者から適用し、同日前に転入届を提出した者は、なお従前の例による。







