○熊野市太陽光発電設備等設置費補助金交付要綱
令和7年6月12日
告示第78号
(趣旨)
第1条 この要綱は、熊野市における再生可能エネルギーの利用を促進し、温室効果ガスの排出削減を図ることを目的として、熊野市太陽光発電設備等設置費補助金(以下「補助金」という。)を交付することについて、熊野市補助金等交付規則(平成17年熊野市規則第40号。以下「規則」という。)に定めるもののほか、必要な事項を定めるものとする。
(対象設備)
第2条 この要綱において、補助金の対象となる太陽光発電設備等(以下「対象設備」という。)は、次の各号に掲げるものをいう。
(1) 太陽光発電設備
ア 商用化され、導入実績があるものであること。
イ 中古設備ではないこと。
ウ リース設備ではないこと。
エ 既存の太陽光発電設備への増設又は買替えでないこと。
(2) 蓄電池
ア 商用化され、導入実績があるものであること。
イ 前号の太陽光発電設備の附帯設備であること。
ウ 中古設備ではないこと。
エ リース設備ではないこと。
オ 既存の太陽光発電設備への増設又は買替えでないこと。
カ 原則として再生可能エネルギー発電設備によって発電した電気を蓄電するものであり、平時において充放電を繰り返すことを前提とした設備であること。
キ 停電時のみに利用する非常用予備電源でないこと。
ク 定置用であること。
ケ 20kWh未満の蓄電池であること。
(対象経費)
第3条 この要綱において、補助金の対象となる経費は、前条に定めるエネルギー起源二酸化炭素の排出削減に効果がある設備の購入費用及び設置に係る工事費用とする。
(補助対象者)
第4条 市長は、次の各号に掲げる要件の全てを満たす者に対して、予算の範囲内で補助金を交付する。
(1) 市内で自ら所有し居住する住宅の屋根又は住宅敷地内の倉庫、カーポート等の屋根に対象設備を設置する者であること。
(2) 市税等を滞納していない者であること。
(3) 対象設備について、国及び県から他の補助等を受けて事業を実施しない者であること。
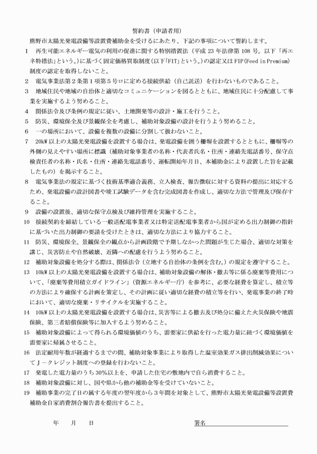
(4) 再生可能エネルギー電気の利用の促進に関する特別措置法(平成23年法律第108号。以下「再エネ特措法」という。)に基づくFIT制度又はFIP制度の認定を取得しない者であること。
(5) 電気事業法(昭和39年法律第170号)第2条第1項第5号ロに定める接続供給(自己託送)を行わない者であること。
(6) 再エネ特措法に基づく「事業計画策定ガイドライン(太陽光発電)」(資源エネルギー庁)に定める遵守事項(ただし、専らFITの認定を受けた者に対するものを除く)を遵守できる者であること。
(7) 発電した電力量の30%以上を、申請した住宅の敷地内で自ら消費する者であること。
(8) 対象設備の設置によって得られる環境価値(自然エネルギーにより付加価値を持った電力)のうち、需要家(電気の供給を受けて使用している者)に供給を行った電力量に紐づく環境価値を需要家に帰属させることができる者(自家消費を行う者)であること。
(9) 対象設備の法定耐用年数(減価償却資産の耐用年数に関する省令(昭和40年大蔵省令第15号)に定める耐用年数をいう。)を経過するまでの間、対象設備の設置により取得した温室効果ガス排出削減効果について、J―クレジット制度への登録を行わない者であること。
(10) 熊野市暴力団排除条例(平成23年熊野市条例第3号)第2条に規定する暴力団又は暴力団員等でないこと。
(補助金の額等)
第5条 補助金の額は、対象設備の区分に応じ、当該各号に掲げる額とし、予算で定める範囲内において、これを交付するものとする。
(1) 太陽光発電設備
最大出力値(単位はkWで、小数点以下を切り捨てた値とし、5kWを限度とする。)に、1kW当たり7万円又は、1kW当たりの補助事業に要する経費(消費税及び地方消費税を除く。)のいずれか低い値を乗じて得た額とする。
(2) 蓄電池
蓄電池の価格(工事費込み、消費税及び地方消費税を除く。)に3分の1を乗じて得た額(千円未満切捨)とする。ただし、1kWh当たり15.5万円(工事費込み、消費税及び地方消費税を除く。)に3分の1を乗じて得た額を上限とし、蓄電池の容量の限度は10kWhとする。
2 補助金の交付は、住宅1戸につき1回、かつ、補助対象者1人につき1回を限度とする。
(補助金の交付申請)
第6条 補助金の交付を受けようとする者(以下「申請者」という。)は、熊野市太陽光発電設備等設置費補助金交付申請書(様式第1号)に、次に掲げる書類を添付して、市長に提出しなければならない。
(1) 対象設備の設置に係る見積書
(2) 対象設備の設置場所及びその付近の見取図
(3) 対象設備の仕様書
(4) 委任状(事務等代行者へ委任する場合に限る。)
(5) 誓約書(申請者用・施工事業者用(契約をしていない場合は不要))
※誓約書(施工業者用)は契約後速やかに提出すること
(6) 対象設備で発電する電力の消費量計画書
(7) 市税等に係る納税証明書(現在に至るまで熊野市に未納が無いことの証明)
(8) 前各号に掲げるもののほか、市長が必要と認める書類
2 市長は、補助金を交付することが不適当と認められたときは、熊野市太陽光発電設備等設置費補助金不交付決定通知書(様式第3号)により、その理由を付して申請者に通知するものとする。
(状況報告書)
第9条 市長は、必要と認めるときは、交付決定者に対して、事業の進捗状況その他必要な事項について、報告をさせ又は検査を行うことができる。
(実績報告書)
第10条 交付決定者は、対象設備の設置が完了したときは、補助事業が完了した日から起算して30日を経過した日又は補助金の交付の決定に係る会計年度の1月末日(その日が土曜日、日曜日又は休日にあたるときは、その日前においてその日に最も近い土曜日、日曜日又は休日でない日)のいずれか早い日までに、熊野市太陽光発電設備等設置費補助金実績報告書(様式第6号)に次に掲げる書類を添付して、市長に提出しなければならない。
(1) 対象設備の設置に係る契約書及び領収書の写し
(2) 対象設備の保証書の写し
(3) 発電設備の連系に関するお知らせ及び売(買)電契約書等の写し(接続契約及び売(買)電契約等する場合に限る)
(4) 対象設備の設置状況を把握できる写真
(5) 前各号に掲げるもののほか、市長が必要と認めたもの
(財産処分等の制限)
第13条 規則第18条ただし書の市長が定める期日は、補助事業が完了した日から起算して、太陽光発電設備は17年、蓄電池にあっては6年を経過した日とする。
3 市長は、交付決定者に交付すべき補助金の額を再確定した場合において、その額を超える補助金がすでに交付されているときは、その超える部分の補助金の返還を命ずるものとする。
4 前項の補助金の返還期限は、その命令のなされた日から20日以内とし、期限内に納付がない場合は、未納に係る金額に対して、その未納に係る日数に応じて年利10.95パーセントの割合で計算した延滞金を徴するものとする。
(交付決定の取消等)
第15条 市長は、交付決定者が次の各号のいずれかに該当すると認めたときは、交付決定の全部又は一部を取り消すことができる。
(1) 交付決定者が、法令等又は法令等に基づく市長の処分若しくは指示に従わない場合。
(2) 交付決定者が、偽りその他不正の手段により補助金の交付を受けたとき。
(3) 交付決定者が、補助金を補助事業以外の用途に使用したとき。
2 市長は、前項の取消しを行った場合において、既に当該取消に係る部分に関し補助金が交付されているときは、期限を付して当該補助金の返還を命ずるものとする。
3 市長は、前項の返還を命ずる場合は、その命令に係る補助金の受領の日から納付の日までの日数に応じて、年利10.95パーセントの割合で計算した加算金の納付を併せて命ずるものとする。
(自家消費割合の報告)
第16条 交付決定者は、事業の完了の日の属する年度の翌年度から3年間を対象とした熊野市太陽光発電設備等設置費補助金自家消費割合報告書(様式第11号)を提出しなければならない。
2 前項の報告の期限は、報告対象年度の翌年度の7月31日までとし、計3回報告するものとする。
3 自家消費割合報告書には、熊野市太陽光発電設備等設置費補助金自家消費割合報告書(様式第11号)において定める書類を添付しなければならない。
(現地調査等)
第17条 市長は、補助金の交付業務の適正かつ円滑な運営を図るため、必要に応じて現地調査等を行うことができる。
2 市長は、交付決定者に対し、必要に応じて事業の成果を示すデータの提供その他の協力を求めることができる。
(関係書類の保管)
第18条 交付決定者は、補助金の申請書、実績報告書に関連する書類を、事業終了年度の翌年度から起算して5年間保存しなければならない。ただし、取得財産等について第13条第1項で定める処分制限期間を経過しない場合においては、経過するまでの期間保存しなければならない。
(その他)
第19条 この要綱に定めるもののほか、補助金の交付に関し必要な事項は、市長が別に定める。
附則
この告示は、公表の日から施行する。















